愛普生RX-8803LC實時時鐘RTC:時間敏感網絡的核心賦能者
在分布式計算系統蓬勃發展的當下,時間敏感網絡(TSN)作為關鍵技術,對時鐘信號的精準性、穩定性以及設備間數據交互能力提出了嚴苛要求。數字實時時鐘模塊作為搭建時間敏感網絡的基石,其性能直接影響網絡整體效能。愛普生推出的RX-8803LC實時時鐘模塊,憑借優秀性能與豐富功能,成為工業分布式計算、車載互聯網絡等領域的理想選擇。

高性能內核:
(一)內置優質晶體,精準計時
愛普生RX-8803LC內置頻率調整的32.768kHz晶體單元和DTCXO,具備1/100s分辨率的時間寄存器,從硬件底層為精準計時提供保障。無論是對時間精度要求的科研實驗,還是對時間同步需求強烈的工業自動化生產線,都能精準記錄時間信息。
(二)寬溫穩定運行,適應多樣環境
該模塊擁有- 40℃~+85℃的超寬工作溫度范圍,其中RX-8803LC UA型號在此溫度區間內頻率容差可達± 3.4 × 10-6,頻率穩定性遠超同類產品。無論是嚴寒的極地環境,還是高溫的工業熔爐旁,都能穩定輸出時鐘信號,確保時間敏感網絡在極端條件下正常運行。
RX-8803LC輸出頻率和溫度特性曲線:

通信接口:
(一)I²C 總線通信,靈活組網
RX-8803LC支持 I²C-Bus 接口(400kHz),該接口采用雙向、半雙工串行通信協議,支持多芯片互聯。在分布式計算場景中,通過 I²C 總線,該模塊可與多個計算芯片快速建立通信連接,實現時鐘信號的同步傳輸,為整個網絡構建起統一、嚴格的時間標準,有效避免因時鐘不同步導致的數據傳輸混亂問題。
RX-8803LC封裝和管腳分布:

(二)寬電壓適配,兼容性強
其接口電壓、溫度補償電壓以及時鐘供應電壓范圍均覆蓋 1.6V - 5.5V(部分功能對應 2.2V - 5.5V),能與市面上絕大多數芯片和設備兼容。無論是低功耗的嵌入式系統,還是高性能的服務器設備,都能輕松適配,極大降低了設計開發的難度與成本。
豐富功能集成:
(一)多功能配置,滿足多元需求
模塊內置功能豐富多樣,用戶可通過通信總線對內部寄存器進行靈活配置,設置定時器中斷、報警中斷和外部引腳中斷等功能。在智能交通系統中,可利用定時器中斷功能,精準控制信號燈的切換時間;在安防監控領域,報警中斷功能能夠及時響應異常情況,觸發報警機制。
(二)支持 GPS 同步,提升時間準確性
RX-8803LC 支持秒脈沖信號(1PPS)的時間同步功能,可與 GPS 信號實現精準同步。對于需要與標準時間對齊的應用場景,如金融交易系統、航空航天控制等,該功能確保了時間的準確性和一致性,為系統的穩定運行提供了可靠保障。
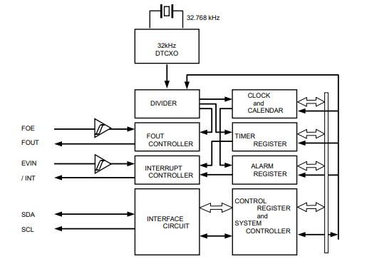
RX-8803LC產品結構框圖:

愛普生RX-8803LC實時時鐘模塊以其穩定的頻率輸出、高效的通信能力、豐富的功能配置和靈活的型號選擇,為時間敏感網絡應用開發提供了全方位的支持。無論是工業 4.0 時代的智能制造,還是智能網聯汽車的飛速發展,RX-8803LC 都將成為推動行業進步的重要力量,助力構建更加精準、高效、智能的未來網絡。
南山電子是EPSON 愛普生授權代理商,歡迎咨詢選購愛普生RX-8803LC實時時鐘模塊。南山電子提供愛普生全系列各種規格有源晶振和無源晶振,時鐘芯片RTC,陀螺儀傳感器等,如有采購需求請聯系網站客服。
-
2025-10-31EPSON溫補晶振TG7050SKN有何特點?高溫穩定與低功耗兼備
-
2025-10-15EPSON愛普生SG-8101CB可編程晶振在工業物聯網網關中的
-
2025-10-09愛普生超小尺寸FA1612AS熱敏晶振,助力緊湊型電子設計
-
2025-09-23愛普生TG-5511CB高穩定性溫補晶振TCXO,助力5G與邊緣計
-
2025-09-18愛普生低功耗實時時鐘模塊RX4111CE,為電池設備精準守時


466009906