愛普生RX-4035SA實時時鐘模塊,助力離線設備精準計時
在一些簡單和便宜的電子設備里,實時時鐘模塊是個關鍵部件,這類產品通常受限于成本,一般不會帶聯網功能,所以要保證設備準確計時,一個穩定的實時時鐘就特別重要。這既能為系統提供穩定時鐘源,也可以針對一些特殊應用提供準確時間戳。針對這類需求,南山電子推薦使用EPSON/愛普生的RX-4035SA實時時鐘模塊,它除了具備出色的準確時鐘源性能外,還帶有多項額外的實用功能,能夠非常好地適配各類產品應用。

1.高精度時鐘源保障計時可靠性
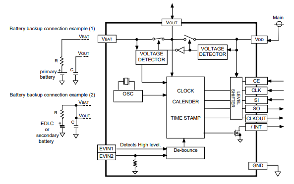
在傳統的實時時鐘分立電路設計上,想要實現高精度往往需復雜的電路調試,方方面面都得考慮周全。而RX-4035SA內部集成一個校準好的32.768kHz晶體單元,頻率精度達±5×10??(25℃環境下),月偏差僅13秒,遠遠優于了傳統分立式RTC電路設計。RX-4035SA支持32.768kHz的時鐘輸出,還可作為外部MCU的計時器的時鐘輸入。對于門磁、防盜器等離線設備來說,用它做時鐘源非常可靠,能夠穩定支持各種計時相關功能。

2.集成電源管理簡化設計并降低成本
模塊采用了先進的C-MOS工藝,能夠在緊湊的封裝內集成復雜的主備電電源管理功能,它支持電源自動切換,當VDD低于2.4V時自動切換到VBAT供電,簡化了備份電路的設計。而以往想要實現電源切換只能通過外置搭建的主備電源管理系統,不僅占地方,還增加了成本。RX-4035SA可以通過通信接口對內置的電源管理功能進行靈活配置和使用,外圍僅需簡單連接即可實現可重復充放電,極大的縮減了電路面積,助力產品的小型化和降低成本。

3.事件觸發時間戳實現精準記錄
RX-4035SA配備EVIN1和EVIN2雙事件檢測端口,支持4種狀態組合模式觸發。當外部事件滿足預設條件時,模塊自動在內部寄存器記錄精確到秒的時間戳。集成防抖動電路(周期可選35ms或2s)有效防止誤觸發,提升可靠性。這個功能對門磁和報警器尤為實用,能夠快速準確捕獲并保留相關記錄。
4.寬適應性設計拓展應用場景
除了上述優點外,RX-4035SA支持SPI總線(最高1MHz),工作電壓范圍2.4V~5.5V,計時器運行電壓低至1.0V~5.5V,備份電流典型值僅350nA。該超低功耗特性使其非常適合采用電池供電的產品的設計。
南山電子(NSCN)已連續8年獲評愛普生戰略核心(五星級)代理商,可以為用戶提供EPSON全系列電子元器件產品。如需更多型號規格書或選型支持,請與南山電子官方網站(www.cdseg.com.cn)客服聯系或致電:400-888-5058。
-
2025-11-18愛普生小尺寸,高性能的LVDS輸出壓控晶振(VCXO)VG5032VDN
-
2025-11-04EPSON內置熱敏電阻,小尺寸高穩定的 38.4MHz 晶體單元 F
-
2025-10-10愛普生FC1610BN超小尺寸低ESR的32.768kHz晶體單元
-
2025-09-25愛普生VG3225VFN低抖動寬頻VCXO賦能5G與光通信高速發
-
2025-09-19愛普生車規級32.768 kHz晶振FC2012AA助力汽車新項目研


466009906